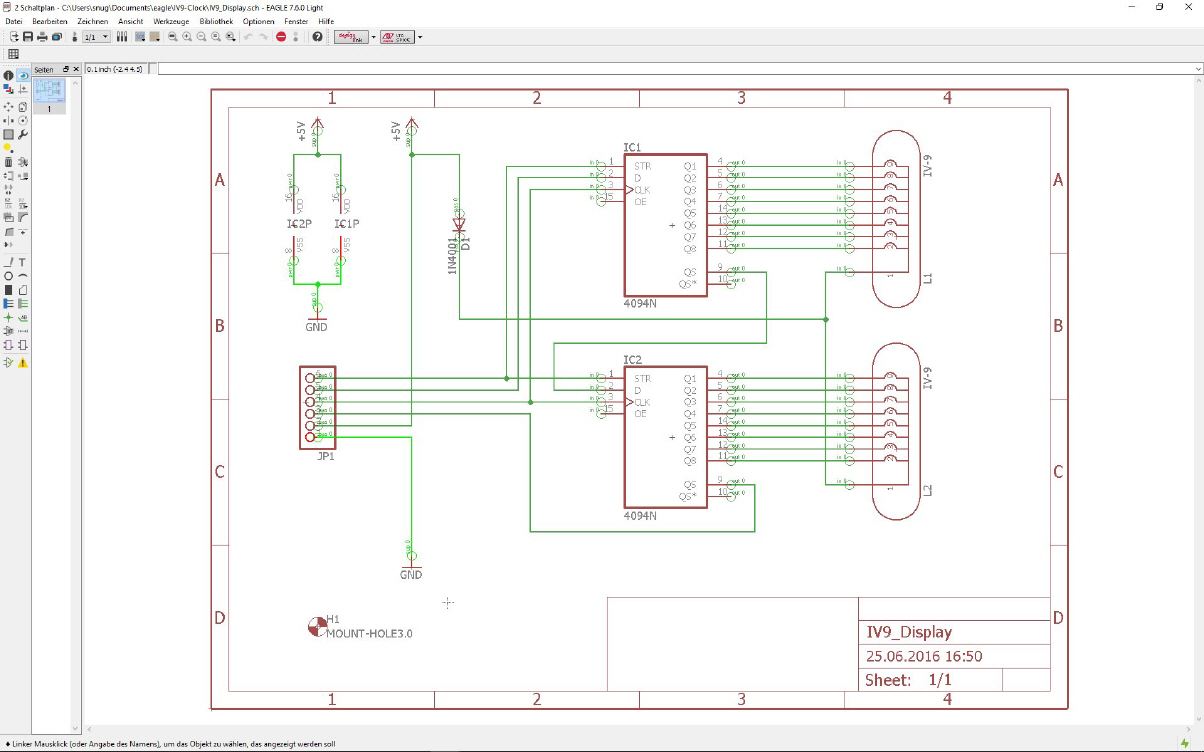
Ich habe ja schon vor einiger Zeit mal eine Numitron-Uhr gebaut, dies war allerdings ein ziemlicher Verdrahtungsaufwand. Ich habe daher eine kleine Platine entwickelt, die ich dann in den USA bei OSH-Park geordert habe. Pro Platine liege ich bei ca. 3,- Euro. Mit zwei Röhren, zwei Schieberegistern und einer Diode komme ich damit auf etwa 15,- Euro pro aufgebauter Doppelziffer.
Die Anzeigen sind beliebig kaskadierbar, man kann somit z.B. mit 3 Modulen ganz einfach eine Uhr aufbauen.







