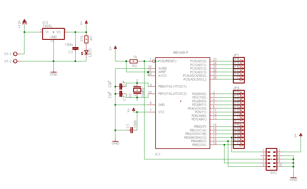
Diese kleine Schaltung enthält Alles, was man für den schnellen Start in die Microcontrollertechnik braucht. Damit kann man seine ersten kleinen Projekte realisieren und wird auch von mir sicherlich noch oft in zukünftigen Projekten verbaut werden....
Die Gesamtkosten pro aufgebauter Schaltung betragen übrigens nur etwa 6,- Euro.
- Aktualiserung, 23.11.2006 -
Es ist die neue Version der Platinen verfügbar, diese sind nun mit Bestückungsdruck und Lötstoppmaske versehen.
Es ist lediglich der Controller, ISP-Anschluss, Quarz, Spannungsregler eine Betriebs-Led, sowie 2 Widerstände und 4 Kondensatoren auf der Platine, die nur eine Grösse von 63*32mm aufweist. Eine feine Grundlage für kleine Projekte...
Die Schaltung und das Layout dazu im Eagle-Format gibt es hier




